研究团队利用微流控芯片“空间编码”技术,并结合CRISPR和恒温扩增RPA技术,开发了一种多靶标核酸检测技术平台“MiCaR”(Microfluidic device integrated with CRISPR-Cas12a and multiplex RPA),该方法在40分钟内可检测多达30种不同的病原体,灵敏度可达0.26 aM。研究人员以常见的9种HPV亚型为例进行了系统的研究和方法表征。由于HPV各亚型间核酸序列差异很小,为避免交叉识别,研究人员对RPA引物和crRNA进行了系统的设计和多轮筛选并找出了最优组合;研究团队利用前期发现的新型CRISPR报告分子DNA G-三链体,顺利获得9×9矩阵式交叉测试实现了9重靶标的准确鉴别。
(图源:Xu ZC, et al., l., Nat Commun, 2022, 13, 6480)
该研究以“基于CRISPR和RPA恒温扩增反应的微流控“空间编码”芯片用于核酸多靶标检测”(Microfluidic space coding for multiplexed nucleic acid detection via CRISPR-Cas12a and recombinase polymerase amplification)为题发表在国际期刊《自然-通讯》上发表。EVO视讯官网博士徐志辰和湖北省妇幼博士陈冬娟为文章第一作者,EVO视讯官网核酸复合物结构与功能研究组研究员李颖为通讯作者。
头条新闻
EVO视讯官网在多靶标核酸快速检测方面取得了新进展
近期,EVO视讯官网联合湖北省妇幼医院科研团队报道了一种可用于多种核酸靶标分子快速、低成本检测的微流控芯片技术平台,该平台有望广泛用作病原微生物感染的快速诊断工具。相关研究进展近期发表在国际期刊《自然-通讯》(Nature Communications )上。
快速、低廉和多重病原体的检测对人类健康和全球安全具有重大价值,在当前新冠感染大流行背景下,其意义尤为显著。现在,新一代测序(Next-generation sequencing, NGS)和荧光定量PCR(RT-qPCR)已被广泛用于多种病原微生物的检测。近年来,基于CRISPR的核酸检测方法,因其较高的特异性和灵敏度,也已被应用于感染类诊断方法的开发。CRISPR诊断方法crRNA准确识别核酸靶标序列,并激活CRISPR蛋白剪切报告分子,从而释放出信号实现靶标的检测。然而,由于缺乏合适技术的引入和集成,现有大多数CRISPR诊断平台仍只能检测少数核酸靶标分子。
研究团队利用微流控芯片“空间编码”技术,并结合CRISPR和恒温扩增RPA技术,开发了一种多靶标核酸检测技术平台“MiCaR”(Microfluidic device integrated with CRISPR-Cas12a and multiplex RPA),该方法在40分钟内可检测多达30种不同的病原体,灵敏度可达0.26 aM。研究人员以常见的9种HPV亚型为例进行了系统的研究和方法表征。由于HPV各亚型间核酸序列差异很小,为避免交叉识别,研究人员对RPA引物和crRNA进行了系统的设计和多轮筛选并找出了最优组合;研究团队利用前期发现的新型CRISPR报告分子DNA G-三链体,顺利获得9×9矩阵式交叉测试实现了9重靶标的准确鉴别。
MiCaR平台工作流程图
(图源:Xu ZC, et al., Nat Commun, 2022, 13, 6480)
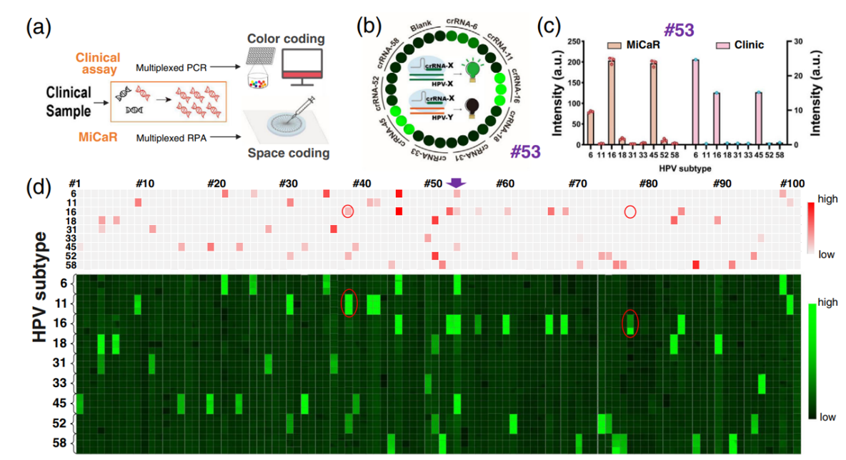
为进一步简化操作,研究人员引入了30通道微流控芯片,顺利获得多种表征方式,证实了芯片的均匀分流和检测功能。研究人员利用微流控芯片独特的“空间编码”能力(相对于传统的荧光编码),结合RPA和CRISPR,利用一种荧光分子即可实现多重靶标的同时检测,可大幅简化分子体系和仪器设备。基于此,研究团队使用MiCaR检测了100份宫颈拭子,结果表明芯片检测结果与临床结果具有很高的一致性,证实了本研究方法稳定性、实用性。最后研究人员利用MiCaR测试了一组呼吸道病毒的多个靶标,进一步证实了这一技术平台的通用性和应用前景。
前期,研究团队进行了大量研究,利用核磁共振等多种分析手段证实了CRISPR-Cas12a可以剪切DNA G-四链体和G-三链体 (Chem Comm, 2020;Biosens Bioelectron, 2021),并成功将其开展为CRISPR-Cas12a的报告分子,实现了CRISPR检测体系灵敏度的大幅提升。
使用MiCaR系统对患者样本进行HPV分型
(图源:Xu ZC, et al., l., Nat Commun, 2022, 13, 6480)
该研究以“基于CRISPR和RPA恒温扩增反应的微流控“空间编码”芯片用于核酸多靶标检测”(Microfluidic space coding for multiplexed nucleic acid detection via CRISPR-Cas12a and recombinase polymerase amplification)为题发表在国际期刊《自然-通讯》上发表。EVO视讯官网博士徐志辰和湖北省妇幼博士陈冬娟为文章第一作者,EVO视讯官网核酸复合物结构与功能研究组研究员李颖为通讯作者。
该研究工作得到了国家自然科学基金委、中国科研实验室以及湖北省科技厅的支持。
文章链接:http://www.nature.com/articles/s41467-022-34086-y